上海外国语大学官方网站
SISU Global
网站首页
English version
导航
部门概况
部门简介
机构设置
教学研究
教学成果
教学改革
“多语种+”...
教学建设
专业建设
课程建设
慕课课程
教材建设
实践教学
通识教育
实验室安全教...
教学运行
选课管理
考试管理
转专业工作
推免工作
毕业生工作
学风建设
外校交流
学籍管理
教学过程管理
教学事务
质量监控
监控体系
督导工作
学生评教
信息反馈
评估工作
质量报告
审核评估
教学质量月
规章制度
教师
学生
上级发文
语言文字
学术讲座
法律法规
辅修专栏
通知公告
办事指南
规章制度
常见问题
常用下载
微专业专栏
通知公告
办理指南
规章制度
常见问题
常用下载
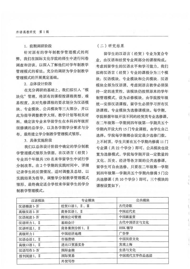
鹿钦佞、陈灼芬、杨子华、祁慧琳、陈泳桃:来华留学生汉语言专业学分制改革研究与实践
时间:2019-09-26
浏览:
468
设置
A+
A-
夜晚模式
返回
原图
/