各位上海外国语大学考生:
2025年英语专业八级考试将于2025年3月29日上午在松江校区举行,特别强调以下几点注意事项,请考生们重视并认真做好准备,以免影响考试:
一、准考证打印
本次考试通过新版本科生教务系统打印准考证,操作步骤详见
英语专业等级考试准考证打印操作说明.docx。准考证打印时间为即日起至3月29日。
重要提醒:考试当天考场附近不具备打印条件,请考生最晚于考试前一天打印好准考证,建议多打印几份,或拍照,或扫描成电子版,以防丢失。
二、进校管理
考生可由松江校区人民北路门或文翔路校门进校。已毕业离校考生进校时需出示身份证件或本次考试准考证。
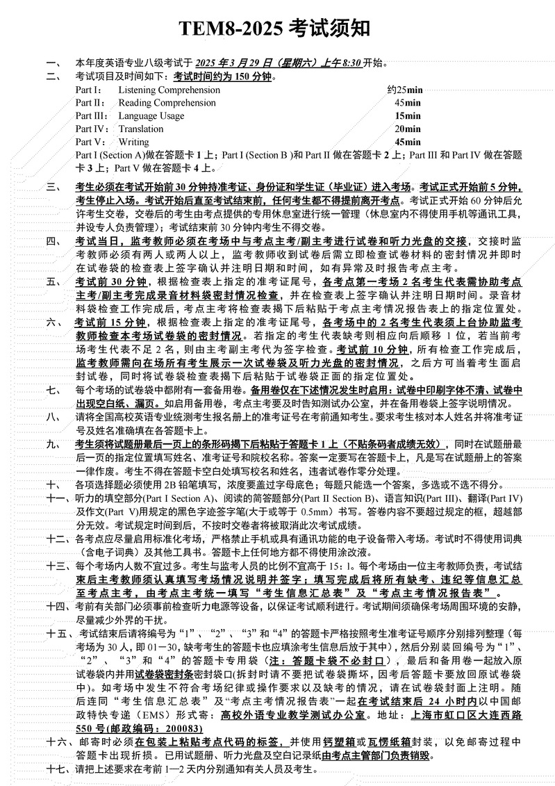
考生进入考场时间:上午7:50-8:25
考试时间:上午8:30-11:00
8:25禁止考生入场。请考生预留好时间,不要迟到。考点不提供车位,请考生绿色出行。
三、进入考场时须出示:
纸质版准考证;
学生证(或校园一卡通),已毕业考生持毕业证原件或复印件;
有效身份证件,证件号码需与准考证上证件号码一致;
所有证件均要求纸质版原件(仅毕业证可以使用纸质复印件),电子版证件无效。证件不齐者,不得进入考场。
四、听力播放
听力考试音频通过校园广播FM75、FM80和FM85.8播放,考生应自行携带收音机,根据收听效果选择频道。请注意,普通家用收音机可能不覆盖校园广播频道,考生务必携带能够涵盖FM75、FM80和FM85.8,并配有耳机的考试专用收音机参加考试。考前请检查收音机的收音频道、质量、耳机质量和电池电量状况,以免影响听力考试。
3月26—28日10:00-16:00,松江校区将安排试音,考生可提前准备好收音机到所在考场检查收音机收音效果。
五、考试纪律
英语专业八级考试为国家机密级考试,考生必须遵守考试纪律和考场规则,诚信应考,自觉接受监考人员的管理,违者按《国家教育考试违规处理办法》(教育部令第33号)处置。

